【全国災対連】新建築家技術者集団は全国災対連の構成団体のひとつです。
救援ボランティア(取組中)及び救援物資(終了)については全国災対連を通して取り組んでいます。
建築とまちづくりの専門家ボランティアについては【新建の取り組み】をご覧下さい。
救援ボランティアの登録と派遣について
東北関東大震災
救援ボランティアの登録と派遣を開始します
2011年3月31日
全国災対連共同支援センター
全国災対連は、構成団体と協力し「共同支援センター」を確立し、救援物資の共同発送を実施しています。あわせて、救援ボランティアの派遣も準備してきました。ご承知のように、救援ボランティアについては労働者部隊が力を発揮することはこれまでの災害時に知られています。したがって、構成組織の全労連に対応窓口をお願いし準備してきました。被災地の受け入れ条件も徐々に整いつつあることから、全国災対連構成団体の方々に広く救援ボランティアへの参加を呼びかけるものです。実施要綱は、下記の通りです。
記
1、ボランティア派遣の開始
4月4日より登録開始します。別紙登録用紙に記入し、登録してください。
登録用紙
2、ボランティアの活動期間
1回のボランティアでは、基本を1週間とし最低でも4日程度の活動をお願いします。
3、活動する県と活動内容
活動する県を岩手・宮城・福島とし、その選択は各自の希望に応じます。ただし、その県での活動地域・活動内容等については、基本的に現地の指示に従っていただきます。
また、各県ごとの活動内容等は現段階のものであり、被災地及び支援体制の状況に応じて変更していきますので、随時ご連絡いたします。
活動内容は、①被災家屋等の清掃・後片付け、②救援物資の整理と配布、③被災者の要望・意見の聞き取り活動となります。
4、受入れ条件
全国災対連としては、登録用紙受領後、派遣調整を行います。また希望された期間とならない場合があります。その大きな理由は、宿泊スペースのキャパなどの条件があるためです。
なお、受入れ組織によって宿泊環境などは、大きく違います。事前に全国災対連共同センターにお尋ねください。基本は、宿泊スペースのみ準備しています。食事等は、現地のコンビニやスーパーをご利用ください。自己管理をして下さい。
5、基本的な服装・持ち物などについて
作業しやすい服装、軍手、マスク(防塵マスクでなくて結構です)、タオル、作業時の雨具(上下)、運転免許証(有資格者)、健康保険証、常備薬(必要な場合)、携帯電話・充電器、携帯ラジオ、懐中電灯、水筒、着替え、防寒着、洗面道具、傘など。
6、現地への移動手段
原則は、現地「支援センター」に直接行っていただくこととします。終了後、各自で帰りの交通機関を利用し帰宅願います。
なお、東北新幹線が開通するまでの間、全労連は、バス運行を準備しています。毎週木曜と月曜運行(有料)の予定で、出発地は全労連会館です。1階ロビーに午前9時半集合です。
全国災対連の窓口で登録された方で、同バスを利用したい場合は相談してください。なお、全労連の方が優先となります。
7、「救援活動災害補償保険(天災特約付き)」について
救援ボランティアの応募される方は、上記保険を事前にかけていただきます。保険をかけない方は、救援ボランティアに参加することはできません。全国災対連のポームページに上記保険加入できるデータを載せてあります。ご利用ください。
救援活動災害補償保険 加入申込みについて
救援活動災害補償保険 保険料表
救援活動災害補償保険 見積作成依頼書
8、その他
全労連は、別途詳しい実施要綱が各組織(単産・地方労連)に発信します。
問い合わせは TEL 03-5842-9339 FAX 03-5842-9337
以上
≪各被災地共同センター一覧≫
2011年4月1日現在
◇岩手県
「東日本大震災岩手県共同対策本部」(いわて労連気付)
〒020-0015 盛岡市本町通り2-1-36 浅沼ビル
TEL 019-625-9191 FAX 019-654-5092
◇宮城県
宮城県災対連「東日本大震災共同支援センター」(宮城県労連気付)
〒980-0022 仙台市青葉区五橋1-5-13 平和と労働センター県労連会館1階
TEL 022-211-7002 FAX 022-211-7004
◇福島県
「東日本大震災・原発事故被害の救援復興めざす福島県共同センター
(略称:ふくしま復興共同センター)」(福島県労連気付)
〒960-8061 福島市五月町2-5 1番丁ビル
TEL 024-522-3097 FAX 024-522-3102
追加情報もご確認下さい
3月31日 東北関東大震災 救援ボランティアの登録と派遣を開始します pdf
4月 6日 東北関東大震災 救援ボランティア派遣について追加情報 pdf
4月14日 東日本大震災 救援ボランティア派遣の追加情報② pdf
4月14日 ◆事前申し込みがない方は受け入れません◆ゴールデンウィークを避けてください◆ htm
4月25日 東日本大震災 救援ボランティア派遣の追加情報③ pdf
5月26日 東日本大震災 救援ボランティア派遣の追加情報④ pdf
最新情報は、全国災対連の【ホームページ】をご確認下さい。
救援物資の共同配送について
被災地への救援物資の共同配送を行っています。以下をご確認の上、支援物資をお届け下さい。
4月16日、支援物資の募集を当面休止することが発表されています。
最新情報は、全国災対連の【ホームページ】をご確認下さい。
3月31日 東日本大震災 救援物資の共同発送と救援ボランティアの派遣実施について
4月 6日 大震災の被災地(岩手・宮城・福島)への支援物資の共同発送リストの変更について
4月16日 大震災被災地(岩手・宮城・福島)への支援物資募集を中止します
5月19日 救援物資集積所「閉鎖」について
全国災対連について
新建築家技術者集団は全国災対連の構成団体のひとつです。
全国災対連運営申し合わせ
1.この会の名称は「災害被災者支援と災害対策改善を求める全国連絡会」(略称:全国災対連)とします。
2.この会は、①災害被災者の生活再建と住民本位の復興をめざす支援、②被災者生活再建支援法の改善、③災害・防災問題に関する運動・情報の交流、を目的とします。
3.この会は、会の趣旨、目的に賛同する諸団体、災害関係団体、個人によって構成します。会の運営は全員一致制によって行います。
4.この会は、趣旨、目的に沿って次の活動を行います。
(1)災害被災者の生活再建と住民本位の復興をめざす支援活動
(2)被災者生活再建支援法の改善運動
(3)災害・防災問題に関する運動・情報の交流活動
(4)その他、会の目的の実現もために必要な事業
5.本会は、毎年一回総会を開きます。 この会に、代表世話人、世話人団体を置きます。世話人団体会議の互選で事務局長、次長、監事などを選出します。
6.この会の活動資金は参加団体、個人の会費、および寄付金、事業収入などでまかないます。会計年度を 12月 1日から翌年の 11月末までとします。
7.会の連絡事務所は、東京都内に置きます。
2001年11月18日 第3回総会で改正
2003年01月16日 第4回総会で改正
2005年12月14日 第7回総会で改正
全国災対連運営申し合わせ pdf
2018年
7月
26日
木
【全国災対連】「西日本中心の豪雨災害にかかる緊急要望について」を内閣総理大臣と防災担当大臣に提出
新建築家技術者集団が構成団体のひとつとなっている災害被災者支援と災害対策改善を求める全国連絡会(略称:全国災対連)が「西日本中心の豪雨災害にかかる緊急要望について」を内閣総理大臣と防災担当大臣に提出しました。
2018年7月26日
内閣総理大臣 殿
防災担当大臣 殿
災害被災者支援と災害対策改善を求める全国連絡会
(略称:全国災対連)
西日本中心の豪雨災害にかかる緊急要望について
西日本豪雨災害は、22日までに14府県で218人の犠牲者を出し、平成最悪の豪雨災害となっています。安否不明者は3県で12人に上り、21日午後8時時点でなお13府県の4439人が避難所生活を余儀なくされています。厚生労働省によると、22日午前6時現在、広島、愛媛、岡山の3県で計17,175戸が断水しています。
広島県、岡山県、愛媛県などを中心に、住まいや生業を失い、最愛の家族を失った悲しみがいえないまま、片付け作業に追われるなど被災者は厳しい現実と向き合わざるを得ない日々が続いています。
被災者が一日も早く生活の拠点となる住居を確保し、生業を取り戻し、もとの生活にもどれるよう支援することは政府の責任です。災害被災者の人権を守り、憲法第13条と25条を生かした被災者本位の復旧・復興と防災に国が責任を持って対応することを強く求めるとともに、以下の要求について誠意を持って対応するよう要請します。
記
1.避難所の環境整備、応急仮設住宅の早期設置等について
① 避難所での生活は3週間となっています。猛暑のもとで、クーラーなど空調設備もないことは人道上からも許されません。順次改善が進められているとは思いますが、段ボール等によるベッドの確保、プライバシーの確保、高齢者も利用しやすい洋式トイレをふくめ男女別トイレの設置、医療スタッフの配置による健康の確保など、被災者の人権と健康を最優先にした避難所環境の整備を行ってください。
② 避難所での食事については、弁当やおにぎり、パンのみでなく、内閣府通知のように温かい食事や野菜など十分な栄養がとれるようにしてください。
③ 避難の長期化も懸念されます。災害救助事務取扱要領にのっとり、学校等の公的施設にとどまらず旅館・ホテルを借り上げて要配慮者向け避難所として活用できること、避難所の設置場所は被災自治体内とどまらないことを被災県および自治体に周知・徹底するともに、被災地の実情に応じた借上げ費用の特別基準を定めるため被災県と協議を行ってください。
④ 様々な理由から避難所ではなく自宅やその周辺で避難生活を送っている被災者がいます。避難所にいないことから避難者として認識されず、必要な救助や情報の提供がないまま放置されることがあってはなりません。災害対策基本法第86条の7にのっとり、在宅被災者にも避難所と同様の災害救助が行われるように被災県に徹底してください。
⑤ 応急仮設住宅を早急につくってください。その際、安易にプレハブ仮設とするのではなく、高温多湿な気候から健康を確保するためにも木造による仮設の建築を優先してください。
⑥ 応急仮設の設置にあたっては、被災地のコミュニティの継続を重視した場所の確保と被災者の入居に配慮してください。
⑦ 県市町村営の住宅や雇用促進住宅及び民間賃貸など、いわゆる「みなし仮設住宅」の空き情報を収集し、障がい者、高齢者、乳幼児世帯など要保護世帯が速やかに入居できるよう、県及び市町村に対して国として必要な支援をして下さい。その際、熱射病など二次被害を防ぐために冷房設備を設置して下さい。
⑧ 被災者の医療費、介護保険の一部負担金の免除について、今年10月診療分まで実施するとの通知が出されましたが、免除期間を1年間延長すると共に、国保税、介護保険料の減免制度についても周知するよう県や市町村を指導して下さい。
2.土砂被害地域などにおける迅速な実態把握と対策について
① 不明者のいる3県(広島県7人、岡山県3人、愛媛県2人)をはじめ、今回の豪雨災害の全容を早期に把握してください。
② 過去最大規模の土砂崩れ災害といわれている広島県の被害地域は、重機による作業が望ましいとされていますが、土砂崩れなどにより道幅が狭く、「人海戦術」に頼らざるを得ない状況があります。復旧に向けた土砂除去作業のために、自衛隊の派遣増強も含め国として迅速な対応を具体化してください。
3.罹災証明書の発行について
① 多くの被災者は、避難所へ避難していることや被災家屋の片付け等に追われ、罹災証明書の手続きにまで至っていない実態があります。同時に、全壊・大規模半壊・半壊、床上浸水・床下浸水等の被災判定が、その後の被災者支援に枠をはめる恐れがあります。機械的・画一的に被災者を切り捨てることのないよう、エリア指定等の柔軟な措置を執るなど国として被災自治体に対して対応を急ぐよう徹底してください。
② 広島県では、1階が土砂で埋め尽くされ、住める状況にはないのに「半壊」と判定されたなどの報告があります。被災自治体における判定状況の実態を国として把握し、被害の実態を反映し被災者の生活再建につながる判定を行うよう徹底してください。
4.災害救助法の適用について
①災害に対する「特別基準」の設定(災害救助法施行令3条2項)
災害救助法は、期間や基準額などの「一般基準」の範囲にとどまらず、必要に応じた「特別基準」を設けるなど、柔軟な対応が可能とされています。
一般基準は、適用期間が短すぎて、被災者が対応できない場合が多いと想定されます。適用期間の拡大・延長の措置を直ちに整え、被災者に周知するよう国として立場を明確にし、被災県に徹底してください。
② 災害救助基準「障害物の除去・1世帯当たり135,400円以内支給」を、現行の期間「災害発生から10日以内」を延長することを国として被災自治体に徹底してください。
③ 災害救助基準「災害にかかった住宅の応急処理・584,000円・災害発生時から1ヶ月以内」について、現行の基準「住宅が半壊し、自らの資力により応急修理をすることができないもの」について、収入認定等行わず、申請のあったことについて被災者の立場にたって対応を行うように国として明確にするとともに、被災自治体へ徹底してください。
④ 支援制度の周知徹底
被災地では、「災害救助法」による支援がほとんど知らされていないことが浮き彫りになっています。制度を知らず、あるいは行政の支援を待たず、個々人が業者に障害物の撤去・除去、応急修理等を発注する例が発生しています。
災害救助基準の内容をHPやチラシ等で、被災住民および「自主防災組織」等に周知・適用するよう、自治体に求めるとともに国としても必要な広報と周知を図ってください。
⑤ 広島県における災害救助法適用市町の拡大
広島県内の災害救助法適用は9市4町にとどまっています。県内のほぼすべての市町が被災し、5,000カ所以上の土砂崩壊があったと報道される中、未指定の市町でも指定自治体と同様の支援が必要と想定されます。
国として広島県へ、指定の拡大と再指定もしくは県独自の支援を行うよう徹底してください。
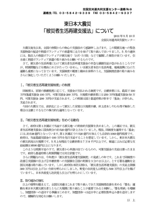
5. 被災者生活再建支援法の適用について
① 被災者生活再建支援法について、被災者に周知徹底する措置をとってください。
② 被災者生活再建支援法にもとづく支援金の最高額を、現状の300万円から500万円に引き上げてください。
③ すべての被災者の住宅再建を支えるため、現状の大規模半壊以上の基準から、床上浸水や一部損壊も含めるよう、支援策を抜本的に拡充してください。
以 上
2017年
11月
10日
金
災害対策全国交流集会2017 in東京 【実行委員会】
日時:2017年11月10日(金)~11月11日(土)
会場:北とぴあ・飛鳥ホール(北区王子1丁目11-1)
主催:全国交流集会2017in東京 実行委員会(構成団体:全国災対連、東京災対連 ほか)
※新建は 全国全国災対連の構成団体のひとつです。
※新建東京支部は 東京災対連の構成団体のひとつです。
2017年
5月
10日
水
被災者を切り捨てるな!国の責任で復興を!5・10国会行動 【同実行委員会】
日時:2017年5月10日(水) 13:00~
会場:衆議院第1議員会館 大会議室
主催:同実行委員会(全国災対連ほか)
※新建築家技術者集団は全国災対連の構成団体のひとつです。
2016年
11月
04日
金
災害対策全国交流集会2016 inふくしま 【全国交流集会2016inふくしま実行委員会】
日時:2016年11月4日(金)~5日(土)
会場:いわき市新舞子ハイツ
主催:全国交流集会2016inふくしま実行委員会
※新建は、実行委員会の構成団体である全国災対連の構成団体のひとつです。
2011年
6月
27日
月
全国災対連 大震災 「生活・雇用なんでも相談」 活動研修会の開催と協賛
日時:2011年6月27日~28日
大震災と原発事故の深刻な被害のもとで、生活基盤のすべてを喪失し、また、立ち退きを余儀なくされた方々から、生活や雇用をめぐる切実な相談が次々と寄せられています。
この度、大震災労働者対策本部と全労連東北ブロックが、相談活動研修会(大震災「生活・雇用なんでも相談」活動研修会 2011年6月27日~28日 盛岡市)を開催して、震災特例等の学習と経験交流を実施します。
全国災対連は、同研修会に協賛し、必要な取り組みを進めます。また、災対連参加団体に積極的な参加を呼びかけます。
2011年
6月
08日
水
全国災対連 「東日本大震災の被災者救援・生活再建・復興の第一次提言」 を発表
2011年6月8日(水)、全国災対連は「東日本大震災の被災者救援・生活再建・復興の第一次提言」を発表しました。
2011年
5月
28日
土
全国災対連 5/28 移動なんでも相談会 【宮城県石巻市・仙台市】
(2011/05/26 22:35), 住まいとまちづくりコープ wrote:
Subject: [fukkoushien_nuae:0357] 千代崎です。全国災対連の世話人会が開かれました。「新婦人しんぶん」の記事の紹介
> 本日5月26日に全国災対連の世話人会議が開かれました。
> 大震災への支援活動の報告やこれからの方向などが検討されました。
>
> 1,提言を出すことにしました。6月10日前後に国会交渉を行います。
> それに向けて第1次提言の最終案を検討しています。ご意見を寄せて下さい。
> 2,5月28日(土)に「移動何でも相談会」が開かれ3名に参加してもらうことになっています。
> 石巻市、仙台市と行ってきて3回目です。
> 次の計画はまだ決まっていません。
>
> 登録をしていただいておくと相談などの要請があったときに声を掛けやすいのでよろしくお願いいたします。
>
>
> ※5月26日付けの「新婦人しんぶん」のトップ記事は「地場産業で仮設住宅」です。
> 1ページから2ページへの大きな記事です。
>
> 4ページから5ページの掛けての記事は「液状化 全国にある危険地域 被災者支援と予防対策を」
> です。千葉支部の研究会での報告が引用されていました。
>
> *********************
> 住まいとまちづくりコープ 千代崎一夫
> *********************
2011年
5月
26日
木
全国災対連 世話人会
(2011/05/26 22:35), 住まいとまちづくりコープ wrote:
Subject: [fukkoushien_nuae:0357] 千代崎です。全国災対連の世話人会が開かれました。「新婦人しんぶん」の記事の紹介
> 本日5月26日に全国災対連の世話人会議が開かれました。
> 大震災への支援活動の報告やこれからの方向などが検討されました。
>
> 1,提言を出すことにしました。6月10日前後に国会交渉を行います。
> それに向けて第1次提言の最終案を検討しています。ご意見を寄せて下さい。
> 2,5月28日(土)に「移動何でも相談会」が開かれ3名に参加してもらうことになっています。
> 石巻市、仙台市と行ってきて3回目です。
> 次の計画はまだ決まっていません。
>
> 登録をしていただいておくと相談などの要請があったときに声を掛けやすいのでよろしくお願いいたします。
>
>
> ※5月26日付けの「新婦人しんぶん」のトップ記事は「地場産業で仮設住宅」です。
> 1ページから2ページへの大きな記事です。
>
> 4ページから5ページの掛けての記事は「液状化 全国にある危険地域 被災者支援と予防対策を」
> です。千葉支部の研究会での報告が引用されていました。
>
> *********************
> 住まいとまちづくりコープ 千代崎一夫
> *********************
2011年
5月
19日
木
全国災対連 救援物資集積所「閉鎖」について
2011年
5月
10日
火
新建築家技術者集団
新建災害復興支援会議









